孙天胜:观念的改变比制定ERAS专家共识更难
2019-08-24 文章来源:骨科在线 鲁海燕 我要说
现代医学通过手术能为患者解决燃眉之急,但手术前、手术中、手术后各个环节都会影响病人的恢复。近年来,受加速康复外科(enhanced recovery after surgery,ERAS)的影响,患者术后康复的周期大为缩短,康复的质量大幅提升。
如今,国内各个学科都在相继制定各自领域的ERAS专家共识和指南,相关学术交流频繁举行。脊柱外科同仁在邱贵兴院士的领导下,也在制定《中国脊柱手术加速康复——围术期管理策略专家共识》。
不过,白求恩·骨科加速康复联盟副主席、中国医疗保健国际交流促进会加速康复外科学分会脊柱外科学组组长、解放军总医院第七医学中心骨科主任孙天胜教授在接受骨科在线专访时指出,相较于制定ERAS专家共识的难度,观念的改变更为艰难。
1
ERAS已成为我国卫生策略
上世纪90年代末,丹麦外科医生Henrik Kehtet首先提出了ERAS的概念。它以“无应激、无疼痛、无风险”和“最小创伤侵袭、最大脏器保护、最佳康复效果”为目标,采用一系列有循证医学证据的围手术期优化措施,多学科协同努力,减少手术病人的心理和生理应激,从而达到加速康复的目的,并为患者带来良好的围手术期体验。
ERAS强调团队合作,其多学科团队不仅由外科医师、护士、麻醉师组成,还包括临床营养师、康复理疗师、心理医师、临床药师,甚至还有患者及家属。它显著提高了治疗效果,减少了术后并发症,加速患者安全康复,大大缩短住院时间,降低了整体医疗费用,还减轻了社会及家庭负担。
作为外科一项重大进展,ERAS理念被视为外科的一大革命,美国克里夫兰诊所把它评为2018年十大医学创新中惟一的一项外科创新。
2016年12月,原国家卫计委(现国家卫健委)成立加速康复外科专家委员会,标志着ERAS的推广和应用已进入国家策略。近两年,在白求恩·骨科加速康复联盟和中国医疗保健国际交流促进会加速康复外科学分会的倡导下,ERAS受到中国骨科各专业的广泛认同和重视。
2
骨科“尝鲜”康复已达十余年
而早在10余年前,孙天胜教授已率先在我国骨科界将康复引入围手术期病房管理,并取得了良好的效果。
骨科医生治疗病人的手段,除了手术和药物,康复也是重要的一环。但是,临床医生并非人人都知晓科学锻炼的方法。
因此,孙天胜教授在10余年前为该院骨科招了一位康复医学与理疗学博士、临床骨科学博士后叶超群,这位专门做脊柱损伤的康复师在病房执行骨科医生开具的运动康复处方,指导患者对需要锻炼的目标部位和肌肉进行科学训练。如今,她已是空军总医院康复科主任,成为业内知名的康复专家。
随后,他又从北京体育大学和首都体育学院的运动人体科学专业和运动康复专业的毕业生中,给每个病区招聘了一位专职康复师,使其按照临床医生的指令指导病区患者进行围手术期的康复锻炼。
康复师每天跟着医生一起交接班,一起查房,一起诊断,一起做预康复,随时应对患者的康复需求。预康复是以运动为核心的术前方案,在术前优化患者的生理储备和心理状态,使其适应和承受手术应激的过程,术后功能状态更快恢复至术前水平,从而使患者更快地回到日常的工作和生活状态。

术者下手术后跟康复师沟通患者康复计划

THA术后康复师给患者及家属讲解术后康复注意事项

康复师指导HTO术后患者下地站立

前交叉韧带重建术后屈膝练习

康复师指导股骨颈骨折术后患者行走

肘关节松解术后康复训练

康复师教峡部裂术后患者佩戴腰围

前交叉韧带重建术后直抬腿练习

椎间孔镜术后患者出院前
以腰椎手术为例,手术前康复师就要教患者如何锻炼腰部肌肉、术后如何尽早下床、什么姿势下床最安全且痛苦最小,以及推气管训练和练咳嗽等介于医生和护士之间的工作,康复师提前介入的这些细微的工作,都是预康复的范畴。他们的这些工作,都能通过各种量化评分系统体现出来。
在临床上,康复师与骨科医生紧密合作,他们不仅仅执行骨科医生的指令,也能把他们的康复知识灌输给医生,比如各种骨科疾病的锻炼方法、如何科学锻炼等知识,还跟着医生学会了看片子,知道医生做的什么手术。
“以前,脊柱病人做拱桥训练和小燕飞是传统方法。现在,专业的康复训练认为做平板支撑对腰最好,因为这是让肌肉进行等长的收缩,而不是等张的收缩。”孙天胜教授说,医生的这些观念在康复师的影响下都在改。
“最明显的膝关节置换,自从有了康复师,我们所有膝关节置换病人出院时,膝关节的活动范围都能达到90度以上,还要达到基本自理,比如独自扶助行器走去卫生间,这在原来是不可能的。”孙天胜教授说,康复师的围手术期康复指导在其间起了非常大的作用。
3
ERAS是个院级工程
在邱贵兴院士的领导下,有十余年骨科病房康复管理实践经验的孙天胜教授联合国内40余位脊柱外科专家,从2016年开始共同撰写《中国脊柱手术加速康复——围术期管理策略专家共识》,并于2017年发表。
目前,他们正在细化其实施流程,这个流程包括医生、护士、麻醉师、麻醉护士和康复师各自的分工,他们围绕精准、微创等概念实施合适的治疗方式,通过摆好体位、减少出血、合理止痛等一系列措施,让病人达到最好的治疗效果。
比如颈椎手术中,颈椎前路手术不疼,或者轻度疼;而颈椎后路术后就很疼,这两种入路的术后处理就完全不同,在观察其生命体征时就需要特别仔细。
对于颈椎前路手术病人,手术部位如果出血压迫食道可能会引起梗阻使病人死亡,所以要细心观察伤口和引流管的情况;颈椎前路手术的伤口一般不会感染,若发生感染就要考虑食道问题;如果给颈椎前路的病人术后也佩戴止痛泵来强烈镇痛,可能会掩盖一些问题,还可能出现呼吸障碍等并发症。
“现在制定相关专家共识,就是明确相关学科在各种骨科手术中每一个环节的实施流程。这些流程就是在明确每个手术的不同特点,要求各学科关注各自不同的重点来实现加速康复。”
孙天胜教授介绍说,2019年6月他们已发布了腰椎长短节段手术的实施流程,7月又发布了颈椎前路和颈椎后路手术诊断的实施流程。
这些共识发布后,白求恩·骨科加速康复联盟已陆续在全国举办了多次推广会,ERAS给病人和医生带来显而易见的好处,得到各方认可和肯定。据悉,关节及其他骨外科领域的相关专家共识也在紧罗密布地撰写中。
孙天胜教授强调,围手术期康复只是加速康复的其中一小部分,医生看待疾病和病人不能局限于一点和局部,要站在更高的角度放眼全局。他本人也是从病房的围手术期康复入手,逐渐将视野投向更为全面的加速康复。
比如某个关节置换病人抑郁,可能与他躯体的其他疾病和关节疾病都有关,它们又互为因果关系。如果这个病人心情不好,做同样的关节置换,可能他的效果就不如无抑郁情况的病人,他的痛感也可能比没有抑郁的强烈。为此,医生要在术前观察病人的心理状态,请心理医生对甄别出来的抑郁病人提前进行心理干预。
麻醉师的工作跟手术安全密切相关,针对全麻下的颈椎手术,就需要麻醉师在术中特别关注颈椎的活动度、脊髓的压迫程度和颈椎的不稳定情况,这在术前就需要骨科医生和麻醉医生进行良好的沟通,确保安全的麻醉效果。

康复师与即将出院的患者及家属合影

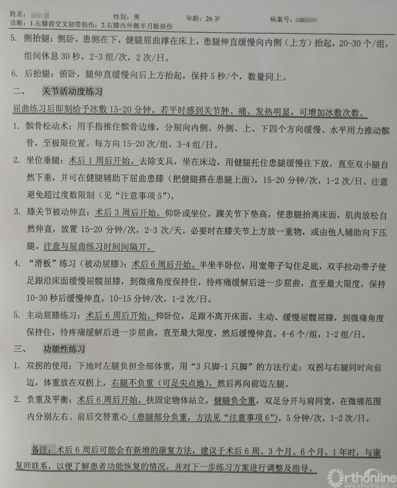
解放军总医院第七医学中心骨科患者院内康复计划表

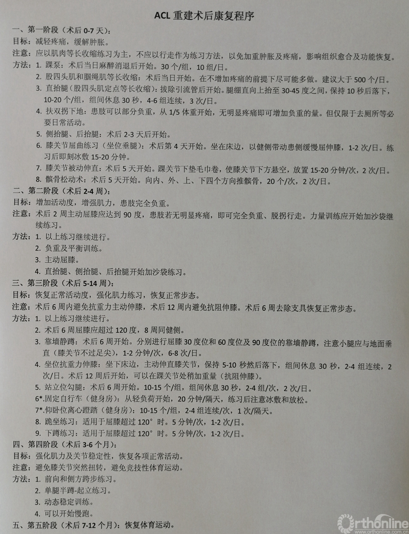
解放军总医院第七医学中心膝关节ACL重建术后康复程序

解放军总医院第七医学中心膝关节ACL重建术后家庭康复计划

解放军总医院第七医学中心膝关节ACL重建术后家庭康复计划
“ERAS不是一个科室的工程,是个院级工程,实施ERAS需要全院各个部门都要有这个概念。”孙天胜教授举例说,过去要求术前8小时禁食禁水,现在变成了2个小时。但在逐渐推进的过程中,就需要医务部、护理部、麻醉科认可,否则与医院原有的规定相左。
再比如手术后免枕评估就应该取消。因为术后让病人长时间去掉枕头躺在床上非常不舒服,但改变这个观念却很难。“选择我们基本上不做免枕评估,只要病人躺着舒服就行。”孙天胜教授说,ERAS就是要关注这些病人有需求、或者影响病人康复的细节,继而制定加速围术期康复的整体处方。
他指出,制定这些共识都要突出循证医学证据,在文献支持的基础上结合专家的经验得出的结论,比较容易取得共识,仅仅是个人经验就会引起较大争议。因此,这些共识的达成都会经历一个漫长和艰难的过程。
按照计划,脊柱专业要制定8个专家共识。孙天胜教授透露说,目前已完成了腰椎、颈椎前路和颈椎后路3个专家共识,今明两年内微创和椎体成型的专家共识也将定稿。接下来,脊柱创伤、脊柱肿瘤和青少年脊柱侧弯的专家共识也将陆续推出并逐渐完善。
人物简介:

孙天胜
解放军总医院第七医学中心骨科主任、全军创伤骨科研究所所长,主任医师、教授,博士研究生导师,技术三级,中央保健委会诊专家,国务院政府特殊津贴获得者。
中华医学会骨科学分会委员、中国医师协会骨科医师分会常务委员、中国康复医学会脊柱脊髓专业委员会脊髓损伤学组主任委员、北京医学会骨科学分会副主任委员兼脊柱学组组长、全军骨科专业委员会副主任委员。《中华骨与关节外科杂志》《中国脊柱脊髓杂志》副主编,《中华外科杂志》《中华骨科杂志》等杂志编委。
以第一作者和通讯作者发表论文379篇,其中SCI文章65篇。主编及参编专著17部,发表两部循证临床诊疗指南、三个专家共识。
先后获得科技进步奖13项,其中军队科技进步一等奖1项、二等奖5项,国家教育部科学技术进步一等奖1项,北京市科学技术二等奖2项。先后荣立二等功2次,三等功3次。



京公网安备11010502051256号