老年脆性骨盆骨折临床诊疗指南
2022-11-30 文章来源:中华骨科杂志 作者:孙天胜,唐佩福,张英泽 我要说
摘要
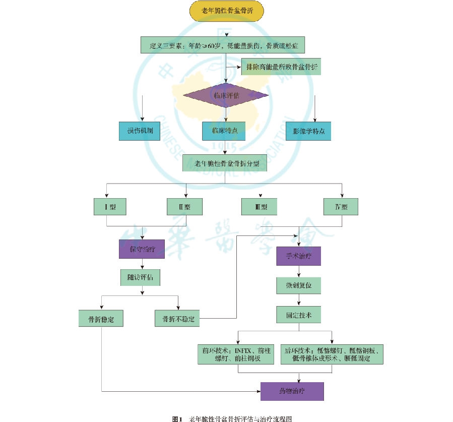
老年脆性骨盆骨折为60周岁以上,低能量损伤或日常活动应力导致的骨质疏松性骨盆骨折和机能不全性骨盆骨折。随着我国社会的快速老龄化,老年脆性骨盆骨折的发病率越来越高,因此规范老年脆性骨盆骨折诊断及治疗对临床工作和社会发展均有重要意义。《老年脆性骨盆骨折临床诊疗指南》由中华医学会骨科学分会创伤骨科学组、中华医学会骨科学分会外固定与肢体重建学组、国家骨科与运动康复临床研究中心、解放军总医院骨科医学部、河北医科大学第三医院牵头发起,采用推荐意见分级的评估、制订及评价(Grading of Recommendations Assessment, Development andEvaluation, GRADE)分级体系和国际实践指南报告标准(Reporting Items for Practice Guidelines in Healthcare, RIGHT),遴选出骨科医生最为关注的23个临床问题,最终形成23条循证医学推荐意见,旨在提高老年脆性骨盆骨折的认知和诊疗的科学性,最终提升以患者为中心的医疗服务质量。




















参考文献












京公网安备11010502051256号